- 注册
- 登录
- 小程序
- APP
- 档案号
风景园林杂志 · 2022-12-16 23:14:06
李梦一欣,黄琦,朱利安·舍费尔.德国城市绿色开放空间结构质性分析方法[J].风景园林,2022,29(12):12-19.
德国城市绿色开放空间结构质性分析方法

李梦一欣
女 / 博士 / 北京建筑大学建筑与城市规划学院副教授 / 北京人才项目青年学者 / 慕尼黑工业大学中国城市景观实验室主要成员 / 本刊特约编辑 / 研究方向为绿色开放空间、文化景观和后工业景观

黄琦
女 / 慕尼黑工业大学工程与设计学院教席研究员、在读博士研究生 / 慕尼黑工业大学中国城市景观实验室成员 / 研究方向为可再生能源景观、区域开放空间

(德)朱利安·舍费尔
男 / 德国注册风景园林与城市规划师 / 慕尼黑工业大学工程与设计学院教席研究员、在读博士研究生 / 慕尼黑工业大学中国城市景观实验室负责人 / 研究方向为文化景观视野下的公共空间
摘要:在绿色、低碳、可持续的城市空间发展需求下,风景园林师亟须全面、系统地探索城市绿色开放空间体系,以及各空间要素之间的动态关系,促进人们对蓝绿空间特征的感知与识别,进而提升城市人居环境质量。在这一背景下,德国持续展开“绿色开放空间结构”质性研究,强调通过“绿色结构分析法”对城市开放空间进行整体性把握和类型化分析。通过文献综述和质性分析方法,厘清德国绿色结构的概念和发展历程,从特征和属性角度进一步剖析绿色结构的复杂性、多元性和地方性。采用分类法和归纳法,从制图和空间类型2个层面阐释绿色结构分析法的实施路径,为后续实证研究奠定基础。借鉴德国经验,以北京市为例,对位于中心城区和石景山-永定河片区的绿色开放空间结构与类型展开质性分析。最终,从认识论、方法论和信息可视化3个层面,总结德国绿色结构分析法及其质性研究对中国城市开放空间可持续发展的启示。
关键词:城市绿色开放空间;蓝绿空间;绿色结构;质性分析;绿色结构分析法
在城市更新的背景下,风景园林师尝试通过各种方法来改进城市绿色开放空间,以应对不断出现的社会、空间与生态问题,绿色开放空间的“量”与“质”也发生着转变。然而,在这一过程中如何维持城市空间面貌的独特性、连贯性和系统性?这一核心问题一直困扰着风景园林师。对此,“绿色开放空间结构”能够实现对城市蓝绿空间的系统性整合,在强化空间整体“文化身份”的同时,不断促进各空间要素的发展与融合。
在近30年的探索中,德国的“城市绿色开放空间”(德语:Städtischer Grün-und Freiraum)研究经历着从定量分析到质性分析(quality instead of quantity)的范式转移。德国风景园林师在探索绿色开放空间规模、类型和特征的基础上,提出“绿色结构分析法”(德语:Schwarzplan Grün)。这一方法通过对蓝绿空间要素的感知、分类与归纳,能够较为全面地识别和分析绿色开放空间的结构及特征。
1 德国城市绿色开放空间研究综述
1.1 德国城市绿色开放空间的界定
城市绿色开放空间是在区域视角下对蓝绿空间系统的整体性理解。本研究结合城市景观的社会学视角,以列斐伏尔的“空间是被赋予意义的社会产物”为理论支撑,将绿色开放空间理解为社会生产的空间,是由自然条件和人为设计共同塑造的蓝绿空间系统,旨在分析不同类型的“结构性绿色开放空间”(德语:Strukturgrün)。
1.2 德国城市绿色开放空间质性研究发展概述
20世纪70年代,德国城市在绿色开放空间法律法规的引导和管理下,逐步完成了开放空间规划与建设中的“绿色增量”任务。80年代,随着德国风景园林师对开放空间量化标准的质疑,以及城市更新中人们对高质量户外空间需求的不断增加,绿色开放空间质性研究逐步展开。质性研究源自空间规划中社会学方法的应用,强调通过归纳、分析、综合、推理等思维方式探究城市空间不断演化和建构的过程,从不同视角给予“理解与分析”。
90年代至今,随着结构主义(德语:Strukturalismus)概念在德国风景园林学科中的发展,“景观”作为“复写本”(palimpsest),被理解为一种综合体:物质结构(现象层面)、感知与文化解读(语义层面),以及这两个构成层之间起中介作用的景观句法(the syntax of landscape),即对环境中可识别“结构”的保护与再设计,通过设计过程形成整体景观意象。基于这一景观概念,绿色结构逐渐被视为城市绿色开放空间质性研究的核心内容。
2 德国城市绿色结构认知与发展
2.1 绿色结构的概念辨析
从全域层面,绿色结构是一个蓝绿空间相互交织的整体,由不同类型的开放空间叠加而成(图1)。广义的绿色结构内涵包括4个方面:1)是城市中不可分割的物质结构,作为开放空间的组织要素,例如绿道、绿廊;2)是整合各类开放空间的网络系统,具有功能性、连续性和可识别性;3)是蓝绿基础设施,在水资源保护与管理、大气污染治理与气候调节、生物多样性保护等方面起到关键性作用;4)是社会性基础设施,为城市居民的休闲娱乐、人际交往等日常活动提供场所。

1 柏林绿色结构分层解析
2.2 绿色结构的发展历程
自20世纪60年代,结构主义被引入欧洲建筑学领域,是指一系列完整的空间关系。这一概念强调整体性,它表明即使结构中的各要素发生调整与改变,其总体内涵仍可保持不变。
90年代,结构主义成为风景园林学科的焦点,为提高城市开放空间的塑造能力,德国“景观结构主义”(德语:Strukturalismus in der Landschaftsarchitektur)概念随之产生,结构成为支撑绿色开放空间保留其本质属性的重要依据。
质性研究的主要任务是:1)在城市更新中寻找并发现历史与现存结构的共同价值;2)以城市自然条件为基底,全面梳理各类开放空间要素;3)观察、识别、绘制、分析、归纳与记录开放空间的肌理、类型和特征;4)通过设计与研究,不断调整和完善独特的城市绿色结构,强化开放空间的“文化身份”。
2.3 绿色结构的特征与属性
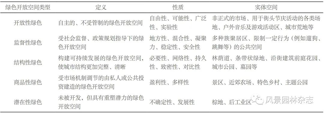
在质性分析中,绿色结构作为承载开放空间的重要城市肌理,具有复杂性、多元性和地方性3个主要特征(图2)。以时间为脉络,德国城市绿色结构的形成体现了复杂性。基于社会学视角,绿色结构具有多元性,涵盖了不同的绿色开放空间类型(表1)。绿色结构还具有地方性,这一特征表现为空间界线鲜明,布局和形态明确并具有强烈的可识别性。以自然条件为基底,每个城市都应具有独特的绿色结构。

2 绿色结构质性分析关系
表1 质性分析中的绿色开放空间类型

3 德国城市绿色结构分析法
3.1 绿色结构分析法的起源与发展
在绿色结构分析法中,结构图的绘制源自经典的“图底关系图”(德语:Schwarzplan),(图3)。

3 柏林城市“图底关系图”
在德国风景园林师看来,各社会阶层共同塑造的绿色开放空间不是由建筑划分后偶然产生的剩余空间,更不是单纯为建筑预留出的空白区域。在经典的图底关系图中,能够充分展现不同景观特征的蓝绿空间要素消失在一片白色的底图中。相反,绿色结构分析图是在白底上将绿色空间要素标记为黑色区域,让如同“毛细血管”般的绿色结构得以清晰呈现。
对开放空间要素的理解与识别是绿色结构分析法的基础,笔者认为以“场所”“街道”和“区域”为类型的开放空间已被风景园林师不断地定义(表2、图4)。
表2 不同年份的绿色开放空间要素及其增补内容


4 柏林绿色结构分析图(2014年)
3.2 绿色结构分析法的原理
绿色结构分析法的原理是通过制图手段呈现绿色结构,在反映地理信息的同时主动折射出空间表象下深层次的空间内涵,提炼出更多可识别的空间特征,这些空间信息可以构建出风景园林设计师或抽象或具象的潜意识。
这一质性分析方法融合了基于空间“现象”的实证研究(empirical study),基于“语义”的解释性研究(hermeneutical study)和基于“句法”的设计性研究(design study)。它的优势在于展现思维层面的灵活性和探索性,是通过自下而上的逻辑分析,建立起人与开放空间的内在联系。
3.3 绿色结构分析法的实施路径
本研究主要采用分类法和归纳法,从制图和结构类型2个层面探讨绿色结构分析法的实施路径(图5)。

5 绿色结构分析法实施路径
在制图与分析层面,将已识别的空间元素在白色底图上标记为黑色实心区域,其余空间做留白处理,绘制生成与绿色开放空间要素相对应的子结构图(图6)。通过图层叠加将其合并,生成黑白分明的绿色结构分析总图(图7),并解析各开放空间要素之间的结构关系。

6 慕尼黑西部地区部分绿色开放空间要素识别与子结构图绘制

7 慕尼黑西部地区绿色结构分析
在空间类型分析层面,需辨别并提炼出形态上具有地方身份性的空间结构,然后在总图上以同等面积(一般为500 m×500 m)截取空间类型样本。依据绿色结构图的形态特征、场地空间感知以及空间独特的语义和句法,将具有相似结构形态和共同空间特征的样本归为一类,以此归纳推导(德语:Induktion)出绿色结构的主要空间类型。
4 德国城市绿色结构分析法在中国的实证探索
4.1 研究方法设计
借鉴德国经验,本研究选取等面积(7 km×3 km)且具有代表性的2个矩形地块作为研究对象。其中,地块1位于涵盖多条历史性街道的中心城区,地块2是工业遗址与自然风貌交融的石景山-永定河片区。
4.2 北京市中心城区及石景山-永定河片区绿色结构质性分析
地块1的绿色开放空间结构(图8)呈现出北京老城特有的城市绿色肌理,延续了“棋盘格”式的规整空间布局。在把握空间整体特征的基础上,根据空间要素类别,解读它们所具有的空间性质(表3)。

8 地块1绿色结构分析图
表3 地块1绿色开放空间类型及性质

在地块2的绿色结构分析图中(图9),整个区域依托山水骨架,呈现出顺应自然空间肌理的景观特征。同样,笔者对这一地块展开相应的空间类型及性质分析(表4)。

9 地块2绿色结构分析图
表4 地块2绿色开放空间类型及性质

5 德国城市绿色结构分析法及其质性研究对中国的启示
1)在认识论层面,不断梳理城市自然资源的基础上,将更多丰富且有价值的开放空间类型、特征和结构性图示关系融入国土空间规划体系下的蓝绿空间系统专项规划,开放、动态地探索绿色开放空间内涵,逐步挖掘城市绿色结构的复杂性、多元性和地方性特征。
2)在方法论层面,绿色结构分析法作为一种规划分析工具,可以帮助风景园林师感知、绘制、解释并展现开放空间肌理,为开放空间质性分析提供更多可能性,并在此基础上把握不同阶段的城市空间发展脉络,制定更为合理、有效的城市景观发展策略。
3)在信息可视化层面,通过质性研究将一系列重要的城市开放空间信息相互叠加,最终形成一份完整的绿色结构分析图。它们可以不断地为开放空间规划积累资料,最终形成一个动态、可视的开放空间资源数据库,为未来城市更新奠定基础。
综上,绿色结构承载着城市开放空间的变迁,为构建城市高质量发展格局提供了丰富的空间载体。在理论层面,德国绿色开放空间质性研究将为风景园林学科提供更多具有创造性的探讨与分析思路,并进一步丰富和完善绿色开放空间的综合性内涵;在实践层面,绿色结构分析法将通过明晰的图示关系解读城市绿色结构,为中国城市开放空间规划带来更多的思考、启发与探索。
致谢:
感谢德国慕尼黑工业大学Sören Schöbel-Rutschmann教授对本文相关内容的支持。
图片来源:
图1由作者根据参考文献[21]改绘,图3引自参考文献[37],图4引自参考文献[21],图5由作者根据参考文献[19]绘制,图6、7引自参考文献[32];表1由作者根据参考文献[33]绘制;表2由作者根据参考文献[21][39][40]绘制。其余图表均由作者绘制。
为了微信阅读体验,文中参考文献标注进行了删减,详见杂志。
参考文献
[1] SCHÖBEL S. Qualitative Research as a Perspective for Urban Open Space Planning[J]. Journal of Landscape Architecture, 2006, 1(1): 38-47.
[2] SPITTHÖVER M. Freiraumansprüche und Freiraumbedarf: Zum Einfluß von Freiraumversorgung und Schichtzugehörigkeit auf die Anspruchshaltungen an innerstädtischen Freiraum[D]. Hannover: University of Hannover, 1982.
[3] ERMER K. Landschaftsprogramm Berlin-Durch Planung die Realität Verändern? Das Gartenamt 34[M]. Berlin: Patzer-Verlag, 1985: 249-256.
[4] SELLE K. Vom Sparsamen Umgang zur Nachhaltigen Entwicklung. Programme, Positionen und Projekte zur Freiraum-und Siedlungsentwicklung Dortmund[M]. Dortmund: Dortmunder Vertrieb für Bau-und Planungsliteratur, 2000.
[5] HÄUSSERMANN H, KAPPHAN A. Berlin: Von der Geteilten zur Gespaltenen Stadt? Sozialräumlicher Wandel seit 1900 Opladen[M]. Opladen: Leske + Budrich, 2000.
[6]马库斯,弗朗西斯.人性场所:城市开放空间设计导则[M].2版.北京:中国建筑工业出版社,2001.
[7] SCHÖBEL S. Stadtgrün 2025 Enticklung von Urbanen und Suburbanen Lebenswelten[J]. Stadt Grün, 2010(6): 55-57.
[8] TESSIN W. Freiraum und Verhalten Soziologische Aspekte Der Nutzung und Planung Städtischer Freiräume[M]. Wiesbaden: VS Verlag Für Sozialwissenschaften, 2004.
[9] 吴岩,贺旭生,杨玲.国土空间规划体系背景下市县级蓝绿空间系统专项规划的编制构想[J].风景园林,2020,27(1):30-34.
[10] LEFEBVRE H. The Production of Space[M]. Oxford: Blackwell Publishing, 1991: 154.
[11] WEILACHER U. Is Landscape Gardening?[M]//DOHERTY G, WALDHEIM C. Is Landscape...? Essays on the Identity of Landscape. London: Routledge, 2015: 93-114.
[12] DETTMAR J. Wissenschaftliche Grundlagen der Landschaftsarchitektur[M]//BEER K. Landschaftsarchitekturtheorie. Wiesbaden: Springer VS, 2018: 21-50.
[13] WAGNER M. Das Sanitäre Grün der Städte. Ein Beitrag zur Freiflächentheorie[M]. Berlin: Carl Heymanns Verlag, 1915.
[14] ANDRITZKY M., SPITZER K. Grün in der Stadt. Von oben, von selbst, für alle, von allen[M]. Hamburg: Reinbek, 1981.
[15] 科宾,施特劳斯.质性研究的基础:形成扎根理论的程序与方法[M].朱光明,译.重庆:重庆大学出版社,2015.
[16] PEIRCE C. Collected Papers of Charles Sanders Peirce Volumes II Principles of Philosophy and Elements of Logic[M]. Cambridge: Harvard University Press, 1955: 619-644.
[17] 李梦一欣.德国城市自然整体规划研究与启示[J].风景园林,2022,29(6):70-75.
[18] CORBOZ A. The Land as Palimpsest[J]. Diogenes, 1983, 32(121): 12-34.
[19] STREMKE S, SCHÖBEL S. Research Through Design for Energy Transition: Two Case Studies in Germany and the Netherlands[J]. Smart and Sustainable Built Environment, 2019, 8(1):16-33.
[20] DUHEM B. Introduction[M]//WERQUIN A, DUHEM B, LINDHOLM G, et al. Green Structure and Urban Planning Final Report. Brussels: Publications Office, 2005: 13-14.
[21] Senatsverwaltung für Stadtentwicklung und Umwelt. Strategie Stadtlandschaft Berlin Natürlich Urban Produktiv [R/OL]. (2011-11-05) [2022-04-15].
https://docplayer.org/50383494-Stadtforum-berlin-natuerlich-urban-produktiv-strategie-stadtlandschaft-berlin.html.
[22] TJALLINGII S. Green Structure and Urban Planning General Outcomes of Cost C11[M]//WERQUIN A, DUHEM B, LINDHOLM G, et al. Green Structure and Urban Planning Final Report. Brussels: Publications Office, 2005: 15-37.
[23] 张浪.城市绿地系统布局结构模式的对比研究[J].中国园林,2015,31(4):50-54.
[24] 李涛.上海城市绿地系统空间复杂性研究[J].风景园林,2021,28(9):103-108.
[25] 杨振山,张慧,丁悦,等.城市绿色空间研究内容与展望[J].地理科学进展,2015,34(1):18-29.
[26] DELEUZE G. Desert Islands and Other Texts 1953—1974[M]. New York: Semiotexte, 2002: 170.
[27] LÜCHINGER A. Strukturalismus in Architektur und Städtebau[M]. Stuttgart: Krämer Verlag, 1981: 16.
[28] WEILACHER U. Urban Landscape Systems More than Green Infrastructure [R/OL]. (2017-09-29) [2021-11-20]. https://landezine.com/udo-weilacher-at-landezine-live-2017/.
[29] WOLFRUM S. Porous City: From Metaphor to Urban Agenda[M]. Basel: Birkhäuser, 2018.
[30] WEILACHER U. Porosity as a Structural Principle of Urban Landscapes[M]//WOLFRUM S. Porous City: From Metaphor to Urban Agenda. Basel: Birkhäuser, 2018: 229-237.
[31] WEILACHER U. Syntax of Landscape the Landscape Architecture of Peter Latz and Partners[M]. Basel: Birkhäuser, 2008.
[32] FISCHER S. Schwarzplan Grün München West. Eine Analyse Der Urbanen Grünstruktur im Münchener Westen[D]. München: Technische Universität München, 2009.
[33] SCHÖBEL S. Qualitative Freiraumplanung Perspektiven städtischer Grün-und Freiräume aus Berlin[M]. Berlin: Wissenschaftlicher Verlag, 2007.
[34]林奇.城市意象[M].北京:华夏出版社,2001.
[35] SIMMEL G. Die Großstädte und das Geistesleben[M]. Frankfurt: Suhrkamp, 2006.
[36] STIMMANN H.Von der Architektur-zur Stadtdebatte: Die Diskussion um das Planwerk Innenstadt[M]. Berlin: Braun, 2001: 57-74.
[37] MUELLER-HAAGEN I, SIMONSEN J, TÖBBEN L. Die DNA der Stadt[M]. Mainz: Verlag Hermann Mainz, 2014.
[38] 罗,科特.拼贴城市[M].童明,译.上海:同济大学出版社,2021.
[39] SCHAEFER J. Der Soziale Raum der Freien Landschaft: Landschaftsvertrag-Zur Kritischen Rekonstruktion der Kulturlandschaft[M]. München: Jovis Verlag, 2018: 246-265.
[40] SCHÖBEL S, SCHÄFER J, HAUSLADEN G. Research Through Design Under Systematic Quality Criteria: Methodology and Teaching Research[J]. Journal of Architectural Knowledge, 2021 (1): 99-109.
[41] 陈忆湄,郭巍.中国传统舆图的制图学研究[J].风景园林,2022,29(6):128-134.
[42] CORNER J, MACLEANAS A, COSGROVE D. Taking Measures Across the American Landscape[M]. New Haven: Yale University Press, 1996.
[43] 王志芳.景观设计研究方法[M].北京:中国建筑工业出版社,2022.
[44] 郑曦,李雄.城市开放空间的解析与建构[J].北京林业大学学报,2004,3(2):13-18.
[45] 中华人民共和国自然资源部.《市级国土空间总体规划编制指南(试行)》[R/OL].(2020-09-22)[2022-05-21]. http://gi.mnr.gov.cn/202009/t20200924_2561550.html.
[46] 黄铎,易芳蓉,汪思哲,等.国土空间规划中蓝绿空间模式与指标体系研究[J].城市规划,2022,46(1):18-31.
版面预览




文章编辑 李清清
微信编辑 刘芝若
微信校对 刘昱霏
审核 曹娟
声明
本文版权归本文作者所有
未经允许禁止转载
如需转载请与后台联系/欢迎转发
特别声明
本文为自媒体、作者等档案号在建筑档案上传并发布,仅代表作者观点,不代表建筑档案的观点或立场,建筑档案仅提供信息发布平台。
1
好文章需要你的鼓励
参与评论
请回复有价值的信息,无意义的评论将很快被删除,账号将被禁止发言。
评论区