- 注册
- 登录
- 小程序
- APP
- 档案号
风景园林杂志 · 2022-07-02 22:22:42
当今世界,信息技术创新日新月异,数字化设计和数字化建造带来了人类数千年设计与建造史上从来没有的新结构和新形态,带来了新的设计语言和构造工艺,更带来了新的设计思想和理论。
数字景观技术不仅优化着风景园林师的工作方式,也激发着他们的创造性思维,并且全方位地影响着风景园林行业的发展,专业人士们开始尝试通过定量技术手段,将采集到的景观数据转化为可视化的方案,从而解决风景园林环境所面临的复杂问题。

常用软件
Rhino + Grasshopper
·Rhino(手工建模)
鉴于Rhino纯粹的曲线建模的特性,可以帮助我们制作出精致的曲线3D模型,很大程度上弥补了常规建模的建模缺陷(比如Sketchup)。
·Grasshopper(参数化建模)
GH参数化是在Rhino模型的基础上进一步的设计深化与提升。它可以利用计算机的强大计算能力辅助景观设计概念的实现。
在风景园林设计过程中,以Rhino为代表的参数化软件以其高效的建模效率、优美的模型成果以及准确的可视化数据已成为了国内外建筑、景观等领域的设计师的不二选择。
内置于Rhino中的Grasshopper作为对于设计师最为友好的编程语言,极大的降低了参数化设计的难度,借助GH运算器我们可以一劳永逸的完成大量重复的机械劳动,同时ladybug、ELK等插件的应用也可以协助完成更为理性和科学的设计与创作。

GH对接的众多分析插件
暑期即将来临!
想追随行业前沿
深入学习数字景观技术吗?
想在专业领域
开阔思路提升自己吗?
想在如火如荼的竞赛季、
申请季、就业季弯道超车,
提升自己的核心竞争力吗?

2022年暑假
《风景园林》杂志社&大米营造
联手打造
景观数据采集及可视化分析
线上工作坊
在这里你可以学到:
①多种数据获取办法(如地形、建筑、道路、气象等数据);
②多种项目前期分析图的生成方式(如地形、建筑空间功能、日照、风环境、径流分析、视线及道路流量分析等)
③国内59个主要城市模型(特别福利!)
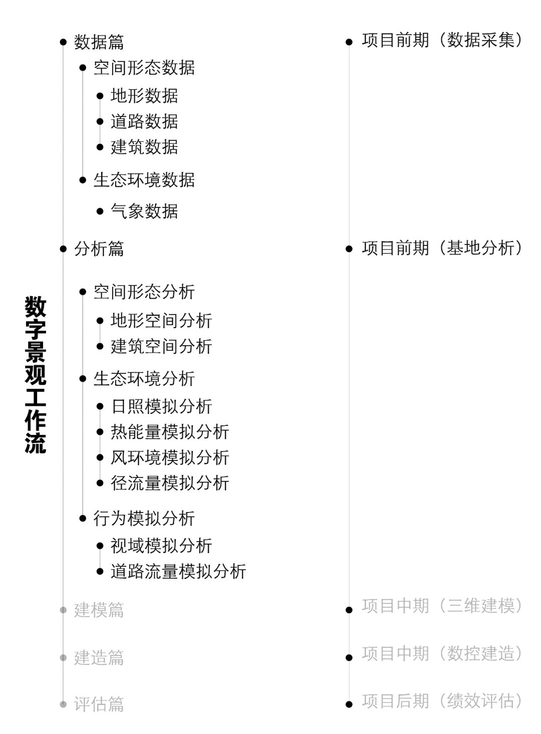
本次课程旨在通过数据采集和前期分析两个设计项目中必要的前期阶段的学习,以Rhino+Grasshopper为主要平台,协同ArcMap、GlobalMapper、CityEngine等规划软件,通过数据篇和分析篇两大板块进行立体的工作流呈现,从而更好地为风景园林设计提供理论依据和指导。
与传统的Rhino手工建模教学课程不同,本次课程将更关注风景园林及规划设计行业的需求,以项目前期分析为主要着手点,通过数字景观技术手段更加清晰准确地了解设计地块,将空间形态、生态环境、行为模拟等因素纳入考虑,为最终设计的导向开拓思路并提供数据支持。
课程安排
2022年 | 7月25日~8月15日
每周一、周三、周五
晚上19:00-21:00
总计10次课,20课时
直播+录屏+课后辅导


课程价格
课程原价:1699元
首发早鸟价 1399元/人
三人团报价 3699元/3人
注:团报需自行组队同时报名可享优惠
早鸟&团报截止日期:2022年7月10日
截止后恢复课程原价
(满20人开课)
更多课程福利
凡报名本课程,均将由讲师分享:
国内共计59个城市,256个分区的城市模型,格式包括Su和Rhino,感兴趣的亲请速戳下方报名通道 ↓↓↓

报名通道
(扫描二维码提交报名表)

讲师介绍

RICE
大米营造创始人
10年数字化教学经验
多次开设数字景观相关课程,致力于Grasshopper、C#等语言设计协同的学习和探索。
其数字结构作品参与2019年首届杭州长城花园节,2019年第四届北京国际花植设计节,2021年第二届北京长城花园节。作品“晚霞下的一个盹儿”,收录于《城市画报》和谷德设计网。
数据篇
·空间形态数据
·生态环境数据
一. 空间形态数据
1
地形数据
·地形数据获取
地形数据为涵盖全球的DEM格式数据,可还原场地三维特征,并得到高程点、等高线、高程值、地形模型等数据,其中地形模型包括Mesh和Surface两种形式。
知识点:全能电子地图下载器获取,ELK插件获取,Mesh与Surface的不同处理方法。


·地形数据展示
地形数据可结合卫星图形成具有真实地形纹理的地形模型。
知识点:Mesh和Surface地形的修正方法,地形贴图与贴图轴

2
建筑道路数据
·建筑道路矢量数据获取
建筑道路数据为覆盖全球的OSM和SHP格式矢量数据,其中对于国内数据量不全的部分,特别是建筑层数信息部分,课程会分享国内共计59个城市,256分区的SHP数据。
知识点:ELK插件获取,@it插件获取,结合Arcmap的数据清洗和编辑,Arcmap与GH的协同




·建筑道路名称信息获取
建筑道路名称信息主要通过对OSM和SHP文件的二次提取,结合坐标系原理将名称、建筑道路、地形正确贴合。
知识点:WGS1984及UTM坐标系原理,建筑名称自动标注,道路名称自动标注


·建筑道路成果
建筑道路数据在Rhino中可通过随机立面算法或CityEngine模拟带贴图城市群,并与卫星贴图地形完美贴合。
知识点:随机立面算法,CityEngine

二. 生态环境数据
1
气象数据
·气象数据获取
气象数据主要为epw格式的文件,包括温湿度、太阳位置、风向风速等数据。
知识点:EnergyPlus数据的下载和数据筛选

·气象数据成果
气象数据可生成用于展示各气象条件的Diagram纯数据图示分析。
知识点:温湿度数据Diagram,热辐射数据Diagram,日照时长Diagram


分析篇
·空间形态分析
·生态环境分析
·行为模拟分析
一. 空间形态分析
1
地形空间分析
·高程分析
高程分析基于Mesh地形模型,通过高程点的Z值进行附色分析。
知识点:Gradient设置及使用

·坡度分析
坡度分析基于Mesh地形模型,通过地面点的坡度角度进行附色分析。
知识点:Mesh顶点熔接前后的法向量变化

·坡向分析
坡向分析基于Mesh地形模型,通过网格法向方向朝向进行附色分析。
知识点:Stream Filter的应用

2
建筑空间分析
·建筑空间分布分析
建筑空间分布分析基于建筑体块模型及其名称信息数据,通过名称分类对体块进行附色分析。
知识点:Member Index的应用

·道路分级分析
道路分级分析基于道路矢量及其名称信息数据,通过名称分类对道路进行附色分析。
知识点:Group和Ungroup的应用

二. 生态环境分析
1
日照模拟分析
·地形日照模拟分析
地形日照模拟分析基于epw数据,通过太阳轨迹模拟,对地形网格进行附色分析。
知识点:Ladybug_Sunlight Hours Analysis的应用


·建筑空间日照模拟分析
建筑空间日照模拟分析基于epw数据,通过太阳轨迹模拟,以建筑体块为遮挡物对阴影范围进行分析。
知识点:Mesh Shadow的应用


2
能量模拟分析
·地形能量模拟分析
地形能量模拟分析基于epw数据,通过日照辐射量对网格顶点着色进行分析。
知识点:Ladybug_Radiation Analysis的应用


·建筑空间能量模拟分析
建筑空间能量模拟分析基于epw数据,结合建筑体块对光线的遮挡,通过日照辐射量对网格顶点着色进行分析。
知识点:Ladybug_SelectSkyMtx的应用


3
风环境模拟分析
·风向风速模拟分析
风向风速模拟分析可基于epw数据,也可以自行设置风向模式,通过风向风速向量对建筑空间进行可视化分析。
知识点:Eddy3D的应用


4
径流量模拟分析
·径流量模拟分析
径流量模拟分析可通过迭代计算得到区域的汇水点及相对汇水量,方便后期地形设计处理。
知识点:HoopSnake的应用

三. 行为模拟分析
1
视域模拟分析
·视域模拟分析
视域模拟分析为可控制可视范围,模拟人视点高度的三维可视点分布,可获得建筑立面在路径上的可视区域。
知识点:Mesh / Curve的应用


2
道路流量模拟分析
·道路流量模拟分析
道路流量模拟分析可结合SHP文件的区域信息,对人流量集中点进行设置,应用最短路径原理模拟区域道路的使用频率并进行可视化显示。
知识点:ShortestWalk的应用


咨询报名
报名通道
(扫描二维码提交报名表)

课程咨询
(扫描二维码添加工作人员)


联系方式:15712966956
办公电话:010-62337675
工作时间:周一至周五
09:00-11:30 / 13:00-17:30
微信编辑 李梓瑜 荣琪
资料提供 大米营造
审核 曹娟
声明
本文版权归本文作者所有
未经允许禁止转载
如需转载请与后台联系
欢迎转发
特别声明
本文为自媒体、作者等档案号在建筑档案上传并发布,仅代表作者观点,不代表建筑档案的观点或立场,建筑档案仅提供信息发布平台。
0
好文章需要你的鼓励
参与评论
请回复有价值的信息,无意义的评论将很快被删除,账号将被禁止发言。
评论区