- 注册
- 登录
- 小程序
- APP
- 档案号
地产红榜 · 2024-04-03 14:03:42
继业绩发布会盈利能力承压后,万科再次面临挑战。
4月1日,烟台市百润置业发文举报称,郁亮操控万科谋取私利,欺瞒股东挪用项目建设资金,以极低价格出售项目公司资产从中牟利。
这并非百润置业第一次实名举报万科。今年1月,百润置业就曾实名举报烟台万科通过隐匿收入、虚报成本等手段减少税负,并通过设立融资平台进行资金操作进行逃税。
虽然万科方面火速辟谣,回应称烟台市百润置业在网上发布对公司和公司负责人员的恶意言论,内容严重失实,并表示会采取法律行动维权。
但此事依旧迅速扩散。
受此影响,4月2日,万科股价接连跳水,市值创下新低。截至收盘,万科A报8.5元/股,下跌5.35%,总市值为1014亿元,创2015年以来新低,万科A主力资金净流出5.96亿元,近3日获主力资金累计流出10.44亿元。其港股也遭受重挫,报4.72港元/股,下跌12.92%,创出四年来盘中最大跌幅,股价创港股上市以来新低。
当日,摩根大通对万科A股和H股评级均下调至低配。
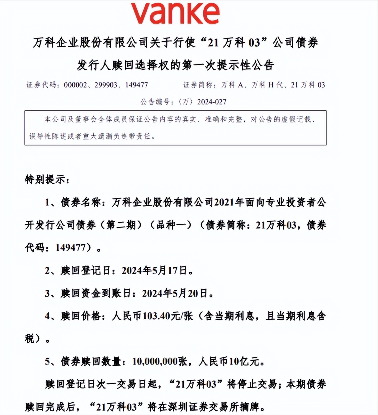
4月2日,根据交易所公告,万科决定对“21万科03”公司债券行使发行人赎回选择权,赎回价格为人民币103.40元/张(含当期利息,且当期利息含税),债券赎回数量为1000万张。该债券为2026年5月到期,票面利率3.4%,面值10亿元人民币。赎回登记日为2024年5月17日。

对于万科而言,真正的挑战不止于此,盈利能力下滑才是其目前需要直面的难关。
据万科3月28日晚间发布的2023年年报显示,其营收同比减少7.56%至4657.4亿元,归属于上市公司股东的净利润121.63亿元,同比下滑46.4%,这也是万科管理层为2021年净利润腰斩致歉后,万科再次出现年度净利润下滑。
“行业深度调整给公司经营带来巨大压力。”对于利润下滑,万科集团在年报中解释称,主要原因开发业务结算规模和结算毛利率均有下降,且对部分开发项目计提了减值。
同时,年报披露,当年度将不派发股息,这也是万科上市以来首次不分红。
万科董事会秘书在3月29日的业绩推介会上对此作出回应:“万科一直以来非常注重现金分红来回馈股东,连续31年分红1030亿元,历史平均分红率33.3%,也是万科历年股权融资的2.8倍,这也是我们一直引以为傲的。基于这个背景,董事会在考虑取消2023年分红的时候,真的是非常艰难。”
从财务指标看,万科整体上较为安全。截至去年年底,万科已连续15年经营性现金流为正,在手货币资金998.1亿元,虽较上年同期减少27%,但仍可覆盖一年内到期有息负债(624.2亿元)。
报告期内,万科的净负债率为54.7%,较上年底提高11个百分点;扣除预售账款的资产负债率65.5%,较2022年底降低2.1个百分点,较2018年76%的高点,连续5年下降。
对于后续的偿债安排,万科集团总裁兼首席执行官祝九胜表示,今年公司年末在手资金998亿元,是一年内到期刚性有息负债的1.6倍,整体安全垫相对充足。境外待还款的部分已经做好了充足的安排,目前境外仅二季度还有到期债券,到期金额折合人民币约56亿元,公司已提前启动了相关置换和还款准备工作。
在融资方面,祝九胜表示,万科与银行长期以来都有着良好的基于战略的合作关系,与万科长期合作的26家银行,这些银行长期以来都很支持万科。在行业下行销售下滑回款减少情况下,银行在风险防范方面是万科的同盟军。
对于地产行业整体发展,万科依然表示乐观,未来住宅建设的中枢值是10亿平方米左右。2023年住宅新开工面积不足7亿平方米,存在超跌。未来空间依然广阔。目前城镇化的进程没有结束,目前正在恢复,新增住房需求依然存在。
业内人士认为,利润下滑的同时,万科货币资金同比减少近三成,净负债率指标也有所增长,万科的盈利能力、可持续经营及债务问题都面临着不小的压力。不过,万科背靠国资,国资大股东深圳地铁将完成对万科的百亿级实质性支持,可以帮助万科释放的流动性预计在百亿规模以上,万科战胜阶段性挑战的概率较大。
特别声明
本文为自媒体、作者等档案号在建筑档案上传并发布,仅代表作者观点,不代表建筑档案的观点或立场,建筑档案仅提供信息发布平台。
8
好文章需要你的鼓励
参与评论
请回复有价值的信息,无意义的评论将很快被删除,账号将被禁止发言。
评论区